“猪肝红”预警!有人深圳出发,15小时还没出广东…
国庆假期高速“堵堵堵”!
有人深圳出发15小时还没出广东
话题直接冲上热搜

就在昨天
至少几百人被堵到在后台表示
“再这样下去都能在路上吃月饼了...”
今天(10月1日)上午
深圳车主安先生告诉第一现场记者
自己昨天中午12点
从深圳宝安福永出发回湖南邵阳
到今天凌晨3点左右
开了15个小时还没出广东

展开全文
路上车流量非常大
大大小小的事故也不少
一堵车
车辆排起的长龙就有一二十公里
特别是在二广高速路段
堵了很久


安先生说
他今天早上9点左右才到
600多公里足足走了21个小时
而在非节假日
正常情况下只需约7小时

“预判了你的预判
却没躲过集体预判”
高速上演预判式拥堵
“聪明人”全凑成“鸳鸯锅”
网友反映
除了广东地区,全国其它省市各大高速
也堵作了一团

不少网友表示
“原来回回堵的都是同一批大聪明”

“4.8公里堵75分钟认真的吗?”

高速服务区已全是“泡面人”


10月1日从广东交警获悉
当日9时30分
全省高速通行缓慢长度
超过5公里、时间超过30分钟的点段共19个
江门市4个、河源市3个、云浮市1个
惠州市3个、东莞市2个、清远市2个
广州市2个、肇庆市2个

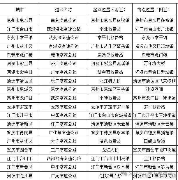
全省高速公路通行缓慢情况
据广东交通信息
国庆中秋假期首日
高速公路车流量预计约960万车次
封闭服务区(含停车区)
有以下这些

此外,记者还从交管部门了解到,深圳市内出行从每日9时起进入车流高峰,广深沿江高速、沈海高速、深中通道等高速路段,以及梅沙-大鹏片区、深圳北站、宝安国际机场、口岸区域等将出现大车流情况。
这个假期
你还准备自驾出门吗?
场妹提醒,出行前要时刻关注路况
规划好路线哦~
路上的朋友们,也要注意行车安全
祝大家假期愉快!
部分来源 | 深圳晚报
第一现场记者丨郑志平
来源:第一现场&壹深圳
版权声明:如无特殊标注,文章均为本站原创,转载时请以链接形式注明文章出处。









评论